上一頁 下一頁

內部控制制度

211
212
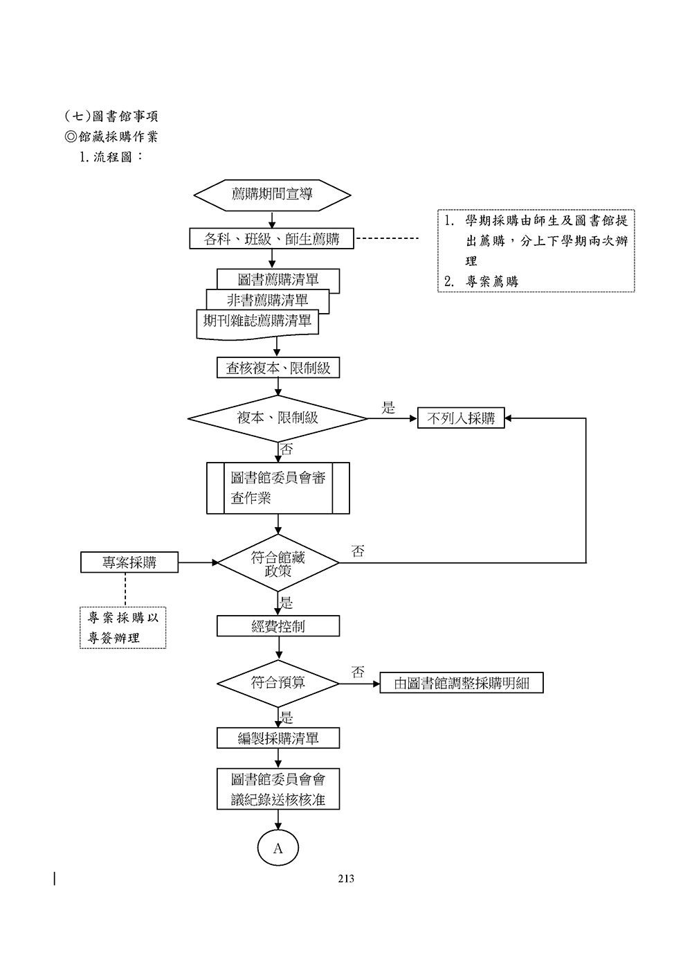
213
214
215
216
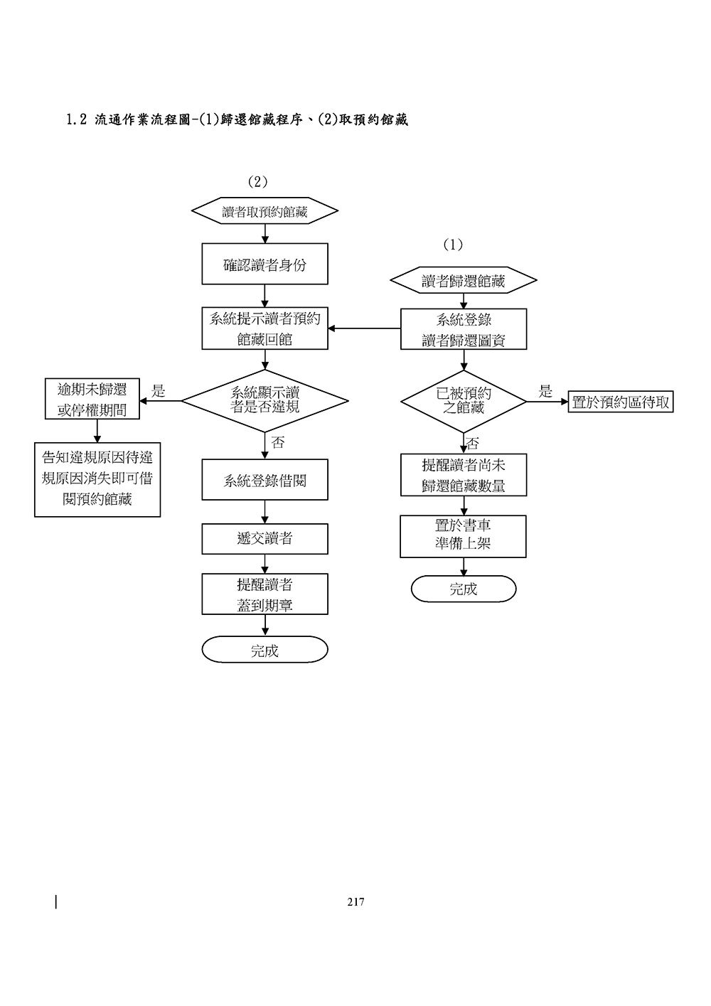
217
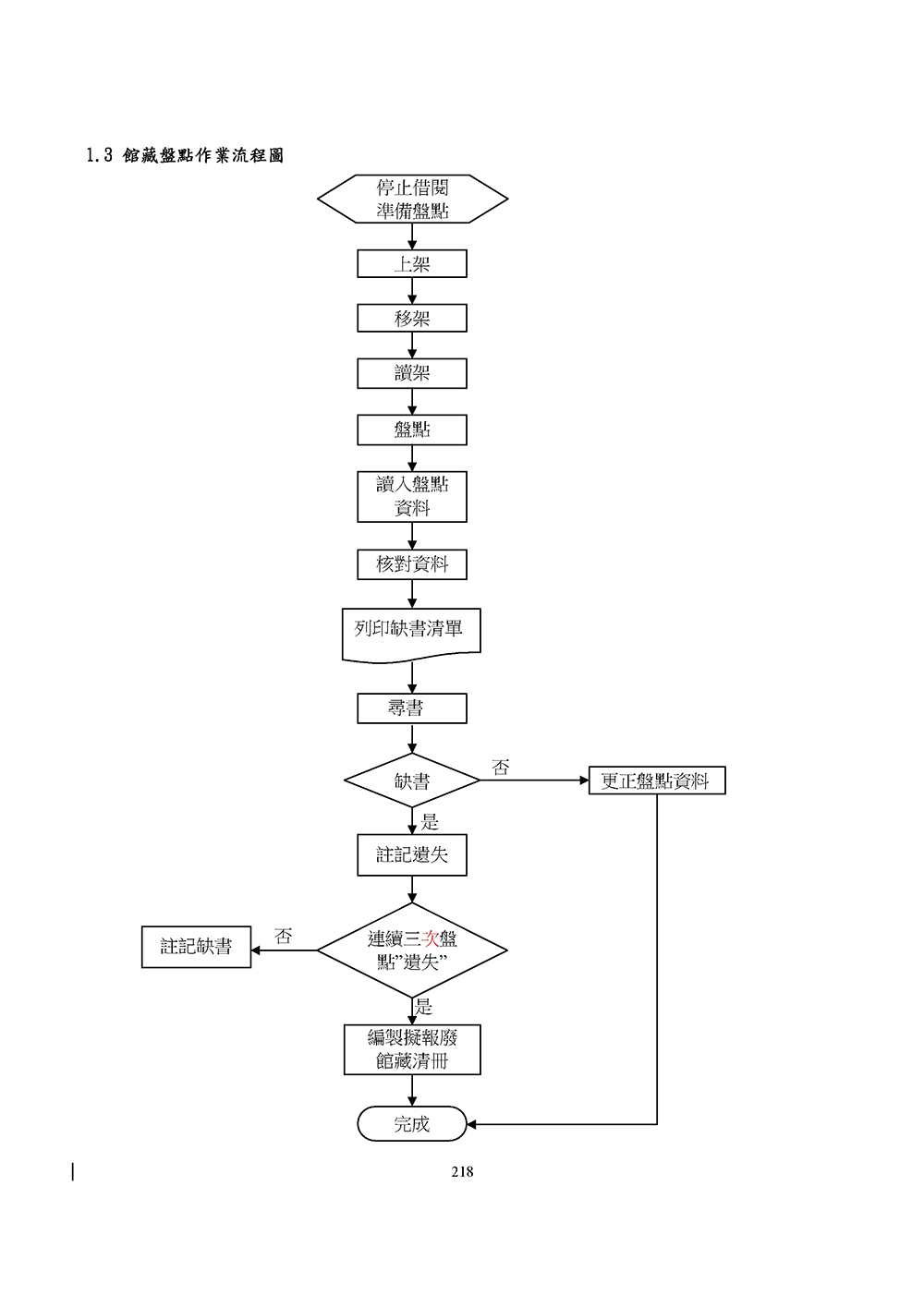
218
219
220
221
222
223
224
225
※圖片擁有者:達德商工校長室,非經授權,請勿轉載※